彩名堂

当前位置:首页> 企务公开 > 招标信息 >

招标信息

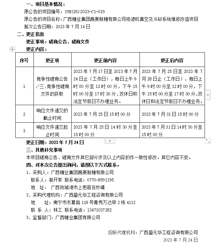
广西盛元华工程咨询有限公司关于广西糖业集团昌菱制糖有限公司吸滤机真空及冷却系统维修改造项目[SYH(Z6)2023-C1-019] 磋商文件延期公告(一)

日期:2023-07-24 17:28:09    来源:

image.png


【网站地图】【sitemap】